Product Summary
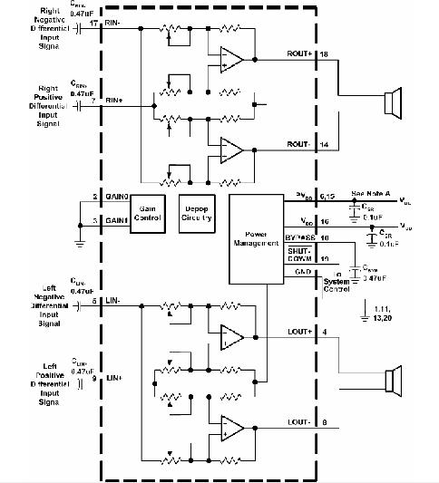
The EUA6027A is a stereo audio speaker amplifier in a 20-pinTSSOP thermally enhanced package. Operating on a single 5Vsupply, EUA6027A is capable of delivering 2W of output powerper channel into 3Ω loads with less than 1% THD+N. The applications of the EUA6027A include notebook computers, PADs, and other portable, Audio devices.
Parametrics
EUA6027A absolute maximum ratings: (1)Supply voltage, VDD: 6V; (2)Input voltage,VI: -0.3V to VDD+0.3V; (3)Operating free-air tempertature range, TA: -40℃ to 85℃; (4)Operating junction tempertature range, TJ: -40℃ to 150℃; (5)Storage tempertature range, Tstg: -65℃ to 150℃; (6)Lead tempertature 1.6mm(1/16inch) from case for 10 seconds:260℃; (7)Thermal resistance θJA(tssop): 87.9℃/W.
Features
EUA6027A features: (1)2W/ch output power into 3Ω load from 5V; (2)supply ; (3)internal gain control ; (4)fully differential input ; (5)depop circuitry; (6)thermal shutdown protction; (7)TSSOP-20 with thermal pad; (8)ROHS compliant and 100% lead(pb)-free.
Diagrams

| Image | Part No | Mfg | Description | ![]() |
Pricing (USD) |
Quantity | ||||
|---|---|---|---|---|---|---|---|---|---|---|
![]() |
![]() EUA6027A |
![]() Other |
![]() |
![]() Data Sheet |
![]() Negotiable |
|
||||
| Image | Part No | Mfg | Description | ![]() |
Pricing (USD) |
Quantity | ||||
![]() |
![]() EUA6011A |
![]() Other |
![]() |
![]() Data Sheet |
![]() Negotiable |
|
||||
![]() |
![]() EUA6019 |
![]() Other |
![]() |
![]() Data Sheet |
![]() Negotiable |
|
||||
![]() |
![]() EUA6021A |
![]() Other |
![]() |
![]() Data Sheet |
![]() Negotiable |
|
||||
![]() |
![]() EUA6027A |
![]() Other |
![]() |
![]() Data Sheet |
![]() Negotiable |
|
||||
![]() |
![]() EUA6029 |
![]() Other |
![]() |
![]() Data Sheet |
![]() Negotiable |
|
||||
![]() |
![]() EUA6204 |
![]() Other |
![]() |
![]() Data Sheet |
![]() Negotiable |
|
||||
(China (Mainland))









